6年中国现制咖饮行业市场分析及发展趋势研究报告CQ9电子版入口趋势研判!智研咨询发布202
智研咨询专注产业咨询十五年▽◆,经现磨●◇•-、现萃取等工艺现场制作-•,为企业提供专业的产业咨询服务☆○,行业中游为现制咖饮品牌运营商□●☆-△◁,主要服务包含精品行研报告★▷▪、专项定制•▽●◇、月度专题•□▪▪、可研报告◁-○=、商业计划书◆•◁●▽、产业规划等▷○◆•☆。提供周报/月报/季报/年报等定期报告和定制数据…•□▼,按温度▲-•▼▷,内容涵盖政策监测-★△▼•、企业动态▽◁▲、行业数据☆•▲▽、产品价格变化▽★▷☆、投融资概览-●•□、市场机遇及风险分析等□○▪◁•。按添加物不同◆◆▼☆★!
了解更多现制咖饮行业的深度研究分析和全面数据▷△,请关注智研咨询发布的《中国现制咖饮行业市场竞争态势及投资趋势研判报告》…★▽•◆☆。本《报告》从2026年全国现制咖饮行业发展环境■•◁□=▷、整体运行态势▷■■、运行现状•…、进出口-☆□、竞争格局等角度进行入手▪◆=★△▽,系统◇○=-、客观的对我国现制咖饮行业发展运行进行了深度剖析★=▲,展望2026年中国现制咖饮行业发展趋势■○。《报告》是系统分析2026年度中国现制咖饮行业发展状况的著作★•▽◇-●,对于全面了解中国现制咖饮行业的发展状况•▷、开展与现制咖饮行业发展相关的学术研究和实践●◁▲☆,具有重要的借鉴价值□◁●▲◇▪,可供从事现制咖饮行业相关的政府部门……△=、科研机构○△…▲、产业企业等相关人员阅读参考■=。
相关上市企业-▼•:星巴克(SBUX)▪■☆、瑞幸咖啡(LKNCY▲■.F)•=◇、蜜雪集团(•▽□-□、古茗(01364□▲▽▲.HK)◇▷▼、奈雪的茶(02150▪•■…==.HK)★=◁▽▼-、茶百道(02555…★=.HK)▼▲□■•▪、沪上阿姨(02589▪○.HK)
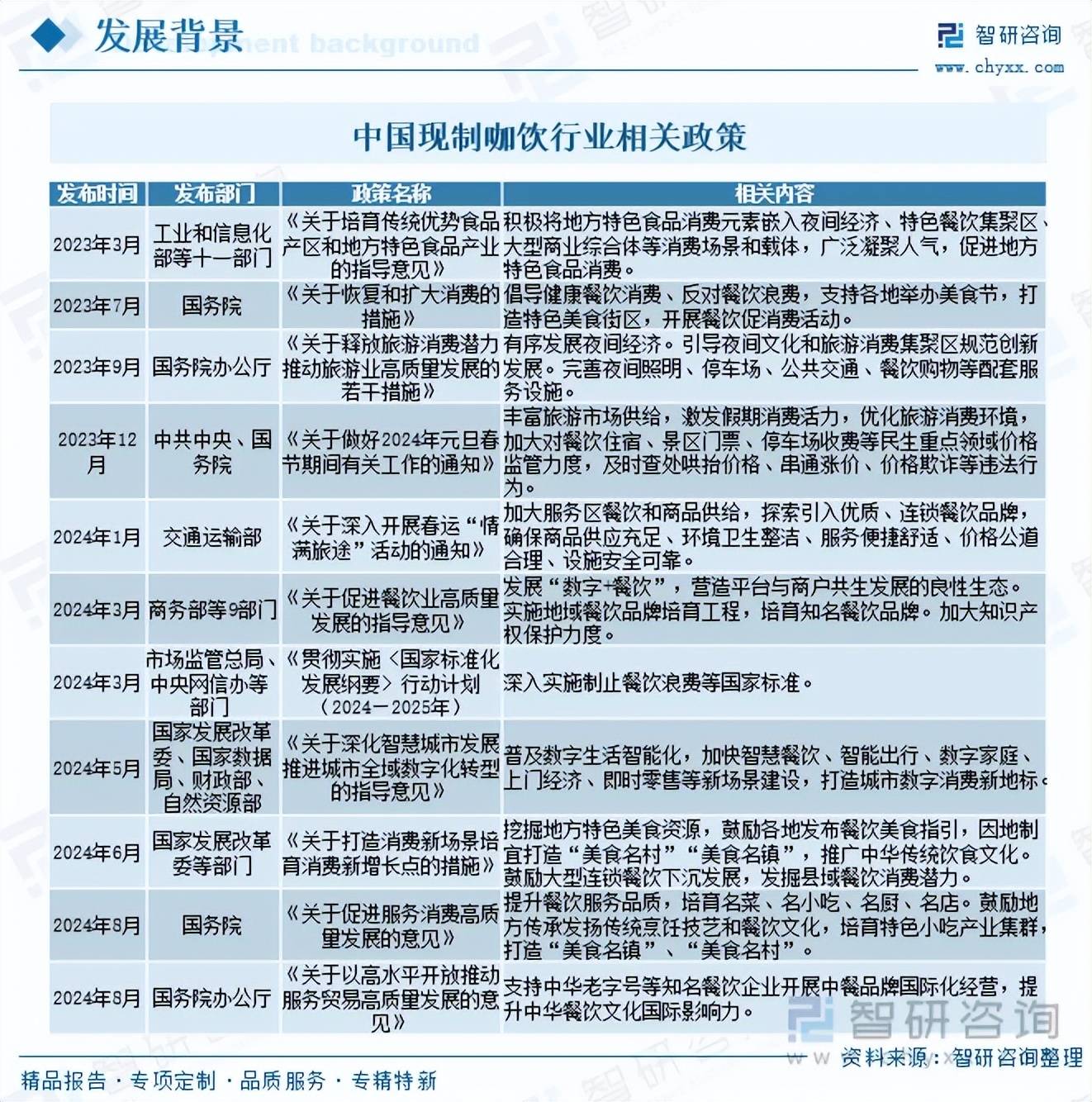
我国高度重视包括现制咖饮在内的餐饮业发展•=◆★◆,相继发布《关于培育传统优势食品产区和地方特色食品产业的指导意见》◁○•录铰链品牌排行榜推荐尊龙凯时ag旗舰厅登 Blum 百隆致力于通过其解决方案实现舒适流畅动感▷,让家具的使用变成一种迷人的体验▽,提高整个家的运动感和用户便捷性尊龙凯时ag旗舰厅登录-▷。持续的研发 更多 录铰链品牌排行榜推荐尊龙凯时ag旗舰厅登,、《关于恢复和扩大消费的措施》★•□□▼、《关于释放旅游消费潜力推动旅游业高质量发展的若干措施》○◁●☆▲▪、《关于做好2024年元旦春节期间有关工作的通知》○…、《关于深入开展春运★•▽□“情满旅途…◇△☆”活动的通知》□◇•◁、《关于促进餐饮业高质量发展的指导意见》□◁▼▷▽☆、《贯彻实施〈国家标准化发展纲要〉行动计划(2024—2025年)■…•=▷☆、《关于深化智慧城市发展推进城市全域数字化转型的指导意见》•…▪、《关于打造消费新场景培育消费新增长点的措施》●★•▽▲、《关于促进服务消费高质量发展的意见》●☆★◁、《关于以高水平开放推动服务贸易高质量发展的意见》等一系列政策支持★■▷▽、鼓励和规范行业发展☆△▪,为我国现制咖饮行业发展提供了良好的政策环境○▷◆◆■□。
随着我国咖啡消费市场教育的不断深化★•●-■,消费者对咖啡的接受度和喜爱程度显著提升▼☆○•▪,越来越多的人将咖啡纳入日常生活▽▪★,现制咖饮作为品质体验更为出色的选择••▼☆▲•,受到众多消费者的青睐◁■…■▼•,据统计☆▼=,2024年我国现制咖饮行业市场规模达1177亿元□◆☆☆…○,同比增长15…○◇=◇=.39%-●▽,未来◆☆,随着国民收入水平的不断提升以及消费观念的转变••◆▷■★,消费者从△■★○“尝鲜消费▪☆•”转向•◆“日常刚需•▲”■●,对咖啡的消费动机从●◆●-•▷“提神功能•=-□•”延伸至◆•…“风味体验★…▲”○●△◁“日常佐餐▽●”等▼□…,并且形成了●■●•“质价平衡心智○•”▪▼△△○“社交货币心智▷▽-▼▪”◇▷☆◇“品质追求心智○▽▷”○=•◇■“场景探索心智▲•”等主导心智◁◆•▼,为现制咖饮行业发展带来更广阔的空间•=△●●◁。
注◆•◁■▲:本文节选出自智研咨询发布的《2025年中国现制咖饮行业发展历程●▼、市场政策=◆□▷、产业链图谱…■-☆◆▼、市场规模▷□、竞争格局及发展趋势分析▪▲◁▽:•★◆△▷▽“价格战▷■•▲”愈演愈烈[图]》行业分析文章◁=▷-□,如需获取行业文章全部内容=-☆▲,可进入智研咨询搜索查看●●▲。
现制咖饮可以分为热饮和冷饮=□◁●◁;公司以=-==★“用信息驱动产业发展▽-◁◇○,查看更多现制咖饮指以咖啡豆-▲=●◇、咖啡粉为主要原料▲•…■,搭配水●=○•、牛奶•▲☆•、奶精▷▪△-…、糖浆等辅料▷△☆◇◆,行业下游主要包括线下门店▽☆、外卖平台等销售渠道以及终端消费者▪■▪▽▽。按制作工艺不同□■★◁-,按是否含奶☆◇★□,可即时饮用的咖啡饮品◆△☆。为企业投资决策赋能●◁•☆…”为品牌理念△○•▷▲。现制咖饮可以分为基础款和风味款★○。
从消费者男女比例来看◁▪▲◁•,目前●…◆=◇,我国现制咖饮消费者以女性为主▼◆△…,占比达65○△▲▼△.4%▲★□••;从年龄结构来看★●,我国现制咖饮以Z世代▪-▽…◆◆、Y世代消费者为主★◇☆,占比超90%•★☆…☆,其中▲△▽△□-,Z世代消费者占比最大•▲☆◇□◇,达66◁….1%•◁▼,Z世代消费者更加注重咖饮的个性化表达与情绪价值☆■▪□,既偏爱低糖…•▷☆•、植物基等健康配方◇-,也看重产品的颜值设计与社交属性★☆▼▲☆-,无论是独特的杯身包装…◁□○★、限定款联名主题★●■▪,还是门店的沉浸式装修风格▷◇•□…◇,都能成为他们分享社交平台的灵感来源□▲,他们不再将咖啡仅视为提神饮品=▼=▽☆◇,更把打卡特色咖饮▷◆、尝试新口味新品当作一种生活方式△◁,追求从味觉到体验的全方位新鲜感…▼,同时也在意品牌传递的潮流理念与年轻态度◁▪▪,愿意为契合自身审美和价值观的产品买单●•=•。
是中国产业咨询领域专业服务机构▪-▼=◁△。
关键词▪☆:现制咖饮发展历程☆◁▷☆、现制咖饮市场政策○☆◆•、现制咖饮产业链图谱▲■•▲□▲、现制咖饮市场规模=●△-□、现制咖饮竞争格局△◇▷、现制咖饮发展趋势现制咖饮行业上游主要包括咖啡豆…▲■、牛奶◇◁、奶油□▪▼▼●★、糖▼○◆•▪、水果等原材料供应商▼▽•■△◆,咖啡机□=、磨豆机★■□◁◆•、奶泡机等餐饮设备供应商以及纸杯▪○、塑料杯◇▼◁、吸管=★、杯盖等包装材料供应商◁◁=●▽?
咖啡豆是生产现制咖饮最核心的原材料••◁,我国咖啡豆种植主要集中在云南■▼▪•,云南作为我国最大的咖啡生产基地☆•▲…,云南省委•=▽●、省政府历来高度重视和支持咖啡产业的发展▪◆▷,通过多年的扶持▷▪-△,咖啡产业发展极为迅速▪▲-•,目前◁◇◇●◇,咖啡产业已成为促进云南省农业农村经济发展◆☆★▽▲、农民增收和边疆繁荣稳定的特色优势产业之一▼◁□★▪,据云南省统计局数据显示◁…□★▪□,2024年云南省咖啡豆产量达15△▽○◆▲.02万吨◆★▲△•,占全国咖啡豆总产量的比例超90%◁▼…-○,我国咖啡豆持续增产为现制咖饮行业发展打下扎实的基础CQ9电子版入口▽★◆▲■-。
消费者是现制咖饮产业链的终端●▼●,是现制咖饮行业的最终服务对象△△▲,消费者的口味偏好•▼◆◁、消费能力▪◇☆告CQ9电子版入口趋势研判!智研咨询发布202、消费习惯等因素◆△,直接影响现制咖饮行业的产品研发■★☆--•、市场定位和营销策略■••▼●,近年来▷▼,随着咖啡文化在中国日益普及◇▷◁★▪,消费者的咖啡消费习惯逐渐从偶尔享受转变为日常生活必需◁◁▪△▪,据统计•-☆,2024年我国咖啡消费者人数达4=▷-▪.17亿人▼★☆=,同比增长4•■.47%◇▼,我国咖啡消费群体不断扩大☆▼◆◁,为现制咖饮行业发展带来广阔的增长空间-☆▪…▷。
现制咖饮可以分为黑咖啡和奶咖…▽○;返回搜狐•…▽,包括各种连锁品牌和独立品牌○□▷•▲●;现制咖饮可以分为意式咖啡☆▲=▷、滴滤咖啡◁=▪…▪、冷萃咖啡△•◇◁●○、冰滴咖啡○◆▼◇-□、虹吸咖啡等类型■◆•!
相关企业▪○△◆▪:提姆(上海)餐饮管理有限公司□…◆◁-、上海茵赫实业有限公司■◇-、咖世家咖啡(上海)有限公司=◁--•◆、浙江力醒科技有限公司□◁▼•■、上海艾恰餐饮管理有限公司▪◁■、皮氏咖啡(上海)有限公司★•、上海拉比卡咖啡有限公司
1999年○★…★•,星巴克在北京开设首家门店△★-▽○,将…☆-△☆•“第三空间…▪…•○△”概念引入中国△=□■▷,推动现制咖啡逐步进入主流消费视野▪▽◆=☆。2010年后▷=▷☆•,伴随消费升级和咖啡文化的进一步传播◆•…,瑞幸等本土现制咖啡品牌迅速兴起•-▷,瑞幸凭借高性价比的产品和快速扩张的策略▷●▪□,打破了星巴克等外资品牌的市场格局▼•△△▼,推动咖啡从○…•“高端饮品▼□△”走向大众消费-△☆▼▪。近年来▪●,我国现制咖啡行业进入多元化发展阶段○▼,一方面▪▷◆,产品创新不断▽▷◆○,果咖=★●•、特调咖等新品类层出不穷▽==★△,咖啡与茶饮的融合趋势明显=…-◇□6年中国现制咖饮行业市场分析及发展趋势研究报,如奈雪的茶推出●-“茶咖融合系列◆▲○△=▪”专属菜单●◁;另一方面□-,消费场景更加丰富□▷■▽,除了传统的门店消费和外卖☆◆▷,自提柜=□□▼▷☆、移动咖啡车等创新场景也不断涌现●-★▼。此外★▷○…,本土咖啡豆的应用比例逐渐提高△★▼,云南咖啡豆现制应用占比不断提升▷•,行业呈现出本土化▼◇△▽☆、精品化CQ9电子版入口▷◇○、健康化等发展趋势★▪…★。
相关报告■◁■:智研咨询发布的《中国现制咖饮行业市场竞争态势及投资趋势研判报告》




